閉じる
ホーム
お知らせ
学校紹介
学校紹介TOP
学校案内
校長室だより
学校いじめ防止基本方針
沿革
校歌
教育目標
学校運営協議会
使用教科書の採択について
アクセスマップ
学校生活
研究一覧
保護者の方へ
保護者の方へTOP
緊急時の対応について
各種提出書・証明書様式
入学を希望される方へ
入学を希望される方へTOP
入学案内
教育相談
学校見学
体験入学
教育実習
教育実習TOP
教育実習計画
実習の様子
介護等体験
ふよう会・同窓会の方へ
Links
プライバシーポリシー
073-444-1080
お問い合わせはこちら
学校紹介
学校紹介TOP
学校案内
校長室だより
学校いじめ防止基本方針
沿革
校歌
教育目標
学校運営協議会
使用教科書の採択について
アクセスマップ
学校生活
研究一覧
教育実習
教育実習TOP
教育実習計画
実習の様子
介護等体験
入学を希望される方へ
入学を希望される方へTOP
入学案内
教育相談
学校見学
体験入学
ふよう会・同窓会の方へ
メニュー
ホーム
お知らせ
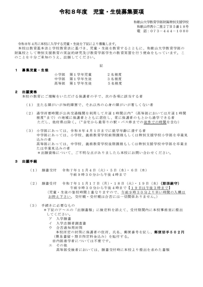
令和8年度 児童・生徒募集について
2025.10.21
入学選考
令和8年度 児童・生徒募集について
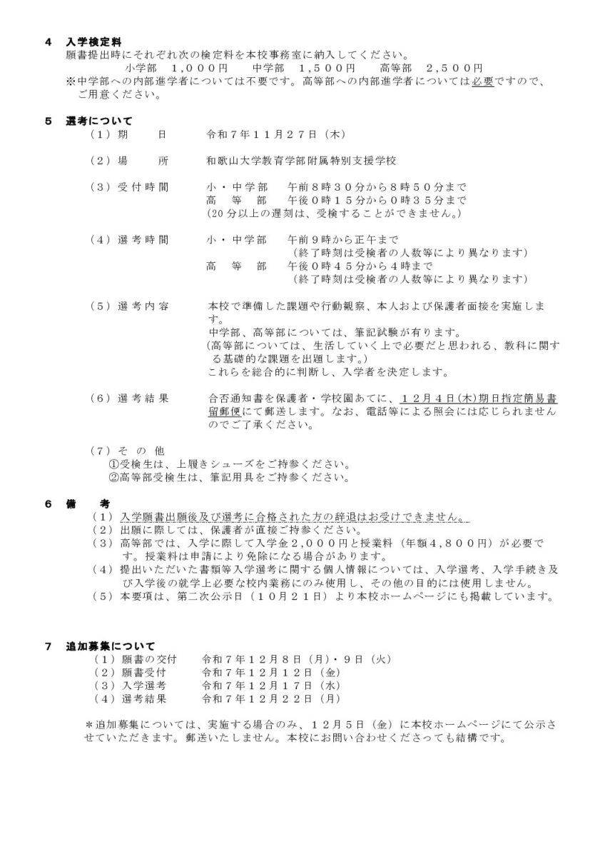
令和8年度 児童・生徒募集について、下記のとおり公示します。
当サイトでは、アクセス分析のためクッキー(Cookie)を使用します。
当サイトのクッキーの使用に関しては、プライバシーポリシーをお読みください。
Cookieを許可する
Cookieを拒否する
プライバシーポリシー